| コード | 説明 |
| デバッグコード | 説明 |
|---|
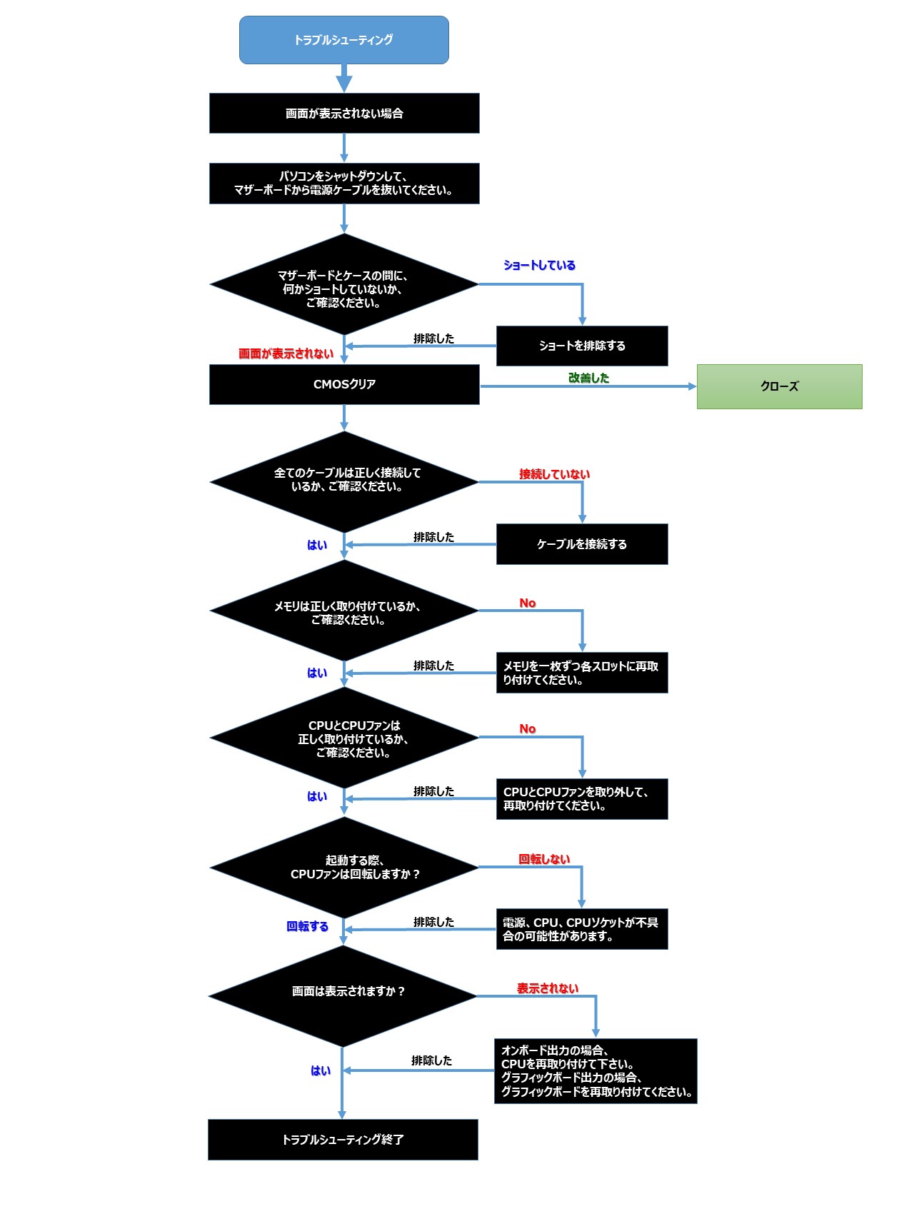
FF, 00 - 19 D0 - D3 | CPUの認識ができない問題。 CPUソケットに異物や、ソケットピンに破損がないか、正しく取り付けられているかどうかを確認してから、CMOSをクリアしてください。 トラブルの可能性:CPUの問題、BIOSバージョンの不一致(※1) 製品の物理的な損傷 ※1USB BIOS Flash backで改善します。 |
31 - 3B 51 - 55 | CPUとメモリーに関する問題。 CPU、メモリソケットに異物や、破損が見られないか確認し、CPUとメモリを取り付け直してください。 改善しない場合はCMOSをクリアしてください。 トラブルの可能性:CPU、メモリ問題、BIOSバージョンの不一致(※1) 製品の物理的な損傷等 ※1USB BIOS Flash backで改善します。 |
| D4 - D5 | PCIEリソース競合エラー、リソース不足の可能性があります。 トラブルの可能性:搭載されるPCIEデバイスの数が多い、またはPCIeデバイスの相性性に関する問題 |
D6 92 - 97 | PCIEリソース競合エラー、リソース不足の可能性があります。 トラブルの可能性:搭載されるPCIEデバイスの数が多い、またはPCIeデバイスの相性性に関する問題 |
| D7 | キーボードとマウスが認識できない問題。 挿抜して改善しないようであれば 別のポートに接続し改善するかご確認ください。 トラブルの可能性:デバイスの不良、USBポートの不良、相性問題等 |
| D8 | UEFIにパスワードを設定した場合、誤ったパスワードを入力した問題。 |
| 9A - 9D | USBデバイスに関する問題。すべてのUSBデバイスを取り外し、一つ一つ追加していき、正しく動作するか確認してください。 トラブルの可能性:接続したUSBデバイスの問題 |
| E8 - EB | S3再開するを失敗しました (S3=スリープ) →改善策ありますか? |
| 03 | SシステムはS3状態になります (S3=スリープ) 動作に問題はございません。正常なCodeです。 |
| 04 | システムはS4状態になります (S4=休止状態) 動作に問題はございません。正常なCodeです。 |
| 05 | システムはS5状態になります (S5=ソフトパワーオフ) 動作に問題はございません。正常なCodeです。 |
| 30 | システムはS3状態から起動しています (S3=スリープ) 動作に問題はございません。正常なCodeです。 |
| 40 | システムはS4状態から起動しています (S4=休止状態) 動作に問題はございません。正常なCodeです。 |
| AA | システムがOSに入っています。 動作に問題はございません。正常なCodeです。 |